Best Home Sauna (Top 8 Models in 2026)
After two decades of regular sauna use, I can tell you the hardest part isn’t choosing between traditional and infrared. It’s figuring out whether you actually need that $10,000 custom cedar installation, or if a $2,000 infrared unit will deliver the same benefits you’re after. I’ve spent thousands of dollars and have many years experience in all 3 categories covered in this article. I’ve learned that the “best” sauna has almost nothing to do with price tags and everything to do with matching the right type to your actual situation.
This guide represents extensive research into the best home saunas available in 2025 across three main categories: traditional dry saunas, infrared saunas, and portable steam options. While I haven’t personally tested every model on this list, I’ve used each type extensively over two decades. I know what matters in real-world use: electrical requirements that manufacturers gloss over, time commitments that add up, and the difference between marketing claims and actual results. If you want to understand my approach and background, read about my 25-year sauna journey.
I’ve organized these recommendations by sauna type and price tier, from budget-friendly options under $2,000 to premium installations exceeding $10,000. Whether you’re looking for the best infrared sauna for home use under $3,000, the best traditional sauna for home installation, or the best portable home sauna that actually works, you’ll find honest assessments based on specs, user feedback, and my understanding of what separates genuinely effective saunas from disappointing purchases.
Affiliate Disclosure: This post contains affiliate links. If you purchase through these links, I may earn a commission at no additional cost to you. I only recommend products I’ve researched or personally used.
Quick Comparison Table
| Sauna Model | Type | Price Range | Best For | Key Strength | Rating | Actions |
|---|---|---|---|---|---|---|
| Redwood Outdoors Haven Indoor | Traditional | $4,000-$5,000 | Budget-conscious traditional seekers | Solid construction, reliable performance | ⭐⭐⭐⭐ | Read Full Review Check Current Price |
| Almost Heaven Madison Indoor | Traditional | $6,000-$8,000 | Mid-range quality investment | Premium materials, proven durability | 🥇 ⭐⭐⭐⭐⭐ | Read Full Review Check Current Price |
| Finnleo Custom | Traditional | $8,000-$12,000+ | Those wanting the best traditional experience | Professional-grade quality, customization | ⭐⭐⭐⭐⭐ | Read Full Review Custom Install Only |
| Dynamic Saunas Barcelona | Infrared | $1,500-$2,000 | Infrared beginners on budget | Affordable entry, decent build quality | 🥇 ⭐⭐⭐⭐½ | Read Full Review Check Current Price |
| Sun Home Saunas Equinox | Infrared | $6,000-$7,000 | Serious infrared users | Nearly zero EMF levels, premium eucalyptus wood construction | ⭐⭐⭐⭐½ | Read Full Review Check Current Price |
| Sunlighten mPulse Aspire | Infrared | $8,000-$10,000 | Premium infrared experience | 10″ Android touchscreen for streaming, Full spectrum | ⭐⭐⭐⭐⭐ | Read Full Review Check Current Price |
| SereneLife Portable Sauna | Portable Steam | $200-$300 | Budget steam option | Surprisingly effective for price | ⭐⭐⭐⭐ | Read Full Review Check Current Price |
| SaunaBox SmartSteam Pro | Portable Steam | $400-$500 | Biohackers, renters needing portability | Extra space, better materials | 🥇 ⭐⭐⭐⭐½ | Read Full Review Check Current Price |
My Top 3 Picks Overall
Not sure where to start? These are my top recommendations:
🥇 Best Overall: Almost Heaven Madison Indoor
Traditional | $6,000-8,000 | ⭐⭐⭐⭐⭐
The sweet spot between budget and premium traditional saunas. You’re getting 40+ years of manufacturing expertise, Nordic spruce construction, and a 6kW heater that preheats in 20-30 minutes (vs. 45+ for budget models). This delivers authentic Finnish heat therapy at about half the cost of premium options while offering 90% of the benefits.
Why this is my top pick: After 25 years, I’ve learned that the Almost Heaven Madison represents the smartest investment for serious sauna users. The faster preheat time matters enormously when you’re maintaining 3-4 sessions weekly. That saved time adds up to hours each month.
💰 Best Value Infrared: Dynamic Barcelona
Infrared | $1,500-2,000 | ⭐⭐⭐⭐½
Quality infrared therapy without premium pricing. Six low-EMF carbon panels (including floor heating) deliver consistent 360° heat distribution, while Canadian Hemlock construction resists moisture better than cheaper alternatives. Includes features typically found on $4,000+ units: dual LED controls, chromotherapy lighting, Bluetooth audio.
Best for: Budget-conscious buyers, apartment dwellers, first-time sauna owners wanting genuine infrared benefits without major investment.
Reality check: Budget for a dedicated 15-20 amp circuit ($1,000-1,500). The 1,400W draw may trip breakers on shared circuits. I learned this the hard way.
🎒 Best Portable: SaunaBox SmartSteam Pro
Portable Steam + Red Light | $400-500 | ⭐⭐⭐⭐½
Best portable option combining steam therapy with built-in 660nm red light panels for dual therapeutic benefits. Reaches 130-140°F (hotter than budget steam saunas), six-foot height keeps your entire body enclosed, and thick insulation maintains consistent heat.
Best for: Renters, small spaces, anyone needing portability without compromising quality, biohackers wanting steam + red light therapy in one unit.
Why it’s worth the premium: At 2-3x the cost of budget portable steam saunas, this delivers professional-grade quality that should last 5+ years vs. 1-2 years for cheap models.
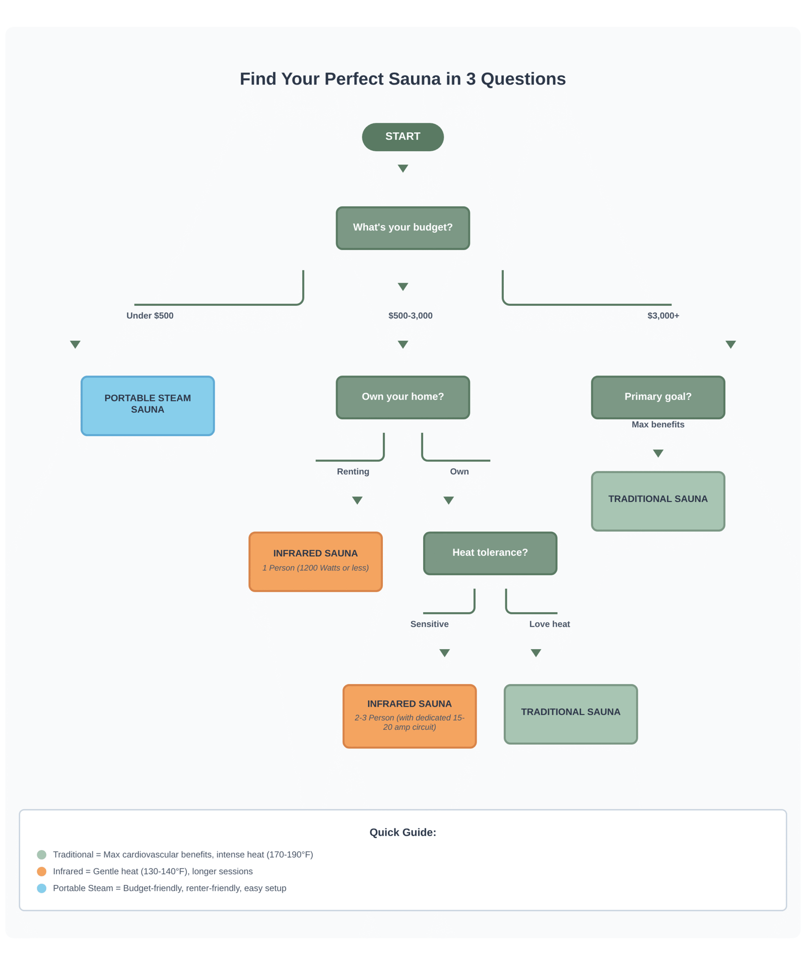
Find Your Perfect Sauna in 3 Questions

How to Choose the Right Home Sauna for Your Needs
Selecting the best home sauna requires honest assessment of several key factors. After 25 years of experience across all three types, I’ve learned that most purchase regrets come from ignoring practical realities in favor of idealized visions.
1. Electrical Reality Check First
Before falling in love with any sauna, verify your electrical situation:
Traditional Saunas
Require dedicated 240V circuits (30-60+ amp depending on heater size). Electrical installation typically costs $1,000-$2,000 but can reach $3,000-$5,000 if your panel needs upgrading or if the sauna location is far from your electrical panel. Get quotes before committing to a sauna purchase.
Infrared Saunas
Marketed as “standard outlet compatible,” but don’t trust this blindly. My $2,000 infrared unit technically met the 1,500W standard outlet limit, but peak demand during heating cycles repeatedly tripped my breaker. Budget $1,000-$1,500 for a dedicated 20-amp circuit even if specs say it’s not required.
Portable Steam
Genuinely work on standard outlets with no special requirements. This is their major practical advantage.
Lesson from experience: I spent years working around electrical limitations because I didn’t want to invest in proper circuits. That $1,200 I eventually spent on dedicated wiring would have been worth it on day one.
⚙️ Technical Specifications Comparison
Operating temperatures, power requirements, and preheat times for all 8 models
| Model | Temperature | Power Requirement | Preheat Time | Dimensions | Review |
|---|---|---|---|---|---|
| Redwood Outdoors Haven | 180-190°F | 240V/30-40A | 30-45 min | 4′ × 4′ × 6.5′ | Read Full Review |
| Almost Heaven Madison ⭐ | 180-195°F | 240V/40-50A | 20-30 min | 5′ × 6′ × 7′ | Read Full Review |
| Finnleo Hallmark | 180-195°F | 240V/50-60A+ | 20-30 min | Custom | Read Full Review |
| Dynamic Barcelona ⭐ | 118-140°F | 120V/15A | 15-20 min | 39″ × 36″ × 73″ | Read Full Review |
| Sun Home Equinox | 120-165°F | 120V/20A | 20-25 min | 46″ × 51″ × 78″ | Read Full Review |
| Sunlighten mPulse Aspire | Up to 165°F | 120V/20A | 15-25 min | ~4′ × 5′ × 6.5′ | Read Full Review |
| SereneLife Full Size | 110-120°F | 120V/10-15A | Under 5 min | 35″ × 35″ × 40″ | Read Full Review |
| SaunaBox SmartSteam Pro ⭐ | 130-140°F | 120V/15A | 20 min | 35″ × 35″ × 74″ | Read Full Review |
⭐ = Top pick in category | Higher wattage = faster heating but higher electrical costs
💡Related Reading: Learn more about optimal sauna temperatures for different types.
2. Account for Total Time Commitment
The session duration listed in specs dramatically understates your actual time investment:
| Type | Preheat / Setup | Session | Aftercare | Total Time |
|---|---|---|---|---|
| Traditional (Home) | 30–45 min | 15–20 min | 18–27 min (cool down + shower) | 65–90 min |
| Traditional (Gym) | Drive 15–20 min | 15–20 min | 20–25 min + drive home | 65–85 min |
| Infrared | 20–30 min | 30–45 min | 20–30 min | 70–105 min |
| Portable Steam | Setup 5 min + 10–15 min | 25–35 min | 15–20 min | 55–75 min |
Lesson from experience: After 10 years with infrared, those 90+ minute sessions became unsustainable when life got busier. The time investment directly impacts consistency, which matters more than any feature.
💡Related Reading: Wondering how often you should actually use a sauna? Here’s my guide based on 25 years experience.
3. Space Requirements Are Non-Negotiable
Traditional/Infrared Cabin Saunas:
- Typical 2-person: 35-45 square feet floor space
- Typical 3-person: 50-70 square feet floor space
- Requires 6.5-7 feet ceiling clearance
- Needs ventilation access
- Permanent installation (not easily relocatable)
Portable Steam:
- Active use: 9-12 square feet
- Storage: Fits in closet when collapsed
- No permanent installation
- Relocatable (renters, temporary housing)
Lesson from experience: Consider not just available space but whether you’re okay dedicating that space permanently. I underestimated how much space a large sauna occupies even when not in use.
4. Match Type to Your Wellness Goals
Choose Traditional If:
- Maximum cardiovascular conditioning is your priority
- You want the most researched approach (decades of Finnish studies)
- Time efficiency matters (shorter sessions, faster results)
- You prefer intense, immersive experiences
- Sleep improvement is a primary goal (with proper timing)
Choose Infrared If:
- You’re new to saunas or heat-sensitive
- Chronic pain or specific tissue healing is your focus
- You prefer gentle, meditative longer sessions
- Lower EMF exposure concerns you
- Easier installation is important
💡Related Reading: Not sure which type matches your goals? Read my complete infrared vs traditional sauna comparison
Choose Portable Steam If:
- You’re renting or may move soon
- Space is extremely limited
- Budget is under $500
- You want to try heat therapy before major investment
- Immediate setup without installation appeals to you
5. Budget Total Cost of Ownership
| Sauna Type | Unit Cost | Electrical / Install | Total Estimated Range | Monthly Electricity | Notes |
|---|---|---|---|---|---|
| Traditional | $4,000–$12,000+ | Electrical: $1,000–$5,000 Installation labor: $500–$2,000 (if not DIY) | $5,500–$19,000+ | $20–40 / month | Highest upfront cost, but most “classic” experience. |
| Infrared | $1,800–$6,500 | Dedicated circuit: $1,000–$1,500 (recommended) DIY assembly: 4–6 hours | $2,800–$8,000 | $15–30 / month | Lower install cost, better for gentle, longer sessions. |
| Portable Steam | $200–$350 | No electrical work needed Setup: ~5 minutes | $200–$350 | $5–10 / month | Replacement every 2–4 years with heavy use. |
The upfront difference is dramatic, but amortized over 10-15 years of use, the premium options become more reasonable if you’re genuinely committed.
Key Decision Questions
Ask yourself these before purchasing:
- How often will I realistically use this?
Be honest. 3-4 times weekly justifies premium options. 1-2 times weekly suggests more modest investment. - How long am I staying in this home?
Permanent saunas are 10-15 year investments. Moving in 2-3 years? Portable makes more sense. - What’s my heat tolerance?
If traditional saunas have felt overwhelming in the past, start with infrared. You can always upgrade. - What’s my primary goal?
Cardiovascular health → Traditional
Chronic pain → Infrared
Experimentation / low cost → Portable steam - Can I commit to the total time required?
If finding 90 minutes feels impossible, infrared might frustrate you regardless of how good it is.
The “best” home sauna is the one you’ll actually use consistently for years, not the one with the most impressive specs or the biggest price tag.
Skip Ahead To:
Not sure which type is for you?
Download my free 20-Year Sauna Buyer’s Guide with complete comparison charts, budget breakdowns, and the electrical requirements nobody tells you about.
23 pages of hard-won experience. Useful insights you can actually apply.
Best Traditional Saunas For Home
Traditional saunas are where I eventually found my perfect routine after years of experimentation. There’s something about that intense 180°F heat that just works differently than infrared. The cardiovascular response is immediate and pronounced. Within 7-10 minutes, I’m sweating heavily. Twenty minutes later, I feel completely reset. If you’re serious about the classic sauna experience and have the space and electrical capacity, traditional saunas deliver benefits that are hard to match.

1. Best Budget Traditional Sauna: Redwood Outdoors Haven Indoor (2-Person)
Solid entry-level traditional sauna that doesn’t compromise on essential quality
Key Features:
- Premium redwood construction with natural insulation properties
- 4.5kW electric heater suitable for residential installation
- Compact 2-person design (approximately 4′ x 4′ x 6.5′)
- Tempered glass door for natural light and visibility
- Pre-assembled wall panels for easier DIY installation
Why It Made the List:
The Redwood Outdoors Haven represents the most affordable way to get a genuine traditional sauna experience without cutting critical corners. At under $5,000, it delivers authentic Finnish-style dry heat using quality redwood that naturally resists moisture. The 4.5kW heater reaches 180-190°F reliably, exactly the temperature range where traditional saunas work best. Pre-assembled panels make installation manageable for DIY-capable owners, though you’ll still need an electrician for the 240V dedicated circuit.
Budget for professional electrical work upfront. This requires a dedicated 240V circuit (30-40 amp). Get quotes before buying the sauna. Installation typically costs $1,000-$2,000 but can reach $3,000-$5,000 if your panel needs upgrading. Also, that 30-45 minute preheat time adds up when you’re trying to maintain 3-4 sessions weekly. You’ll spend 2-3 hours monthly just waiting for it to heat. This isn’t a dealbreaker, but factor it into your routine planning.
- Most affordable traditional option
- Quality redwood construction
- Reaches optimal temperatures reliably
- DIY-friendly installation
- Authentic Finnish experience
- True 2-person capacity feels cozy
- Long 30-45 minute preheat time
- Still requires dedicated electrical circuit
- Fewer customization options
The best entry point into traditional sauna ownership for budget-conscious buyers who want authentic heat therapy without compromise on core quality. Just budget for proper electrical installation.
